Blogs

Automating Storage Provisioning for Veeam Backup & Replication Using Ansible on Hitachi VSP One

By Masamichi Dobashi posted 02-25-2026 21:42

  

Automating Storage Provisioning for Veeam Backup & Replication Using Ansible on Hitachi VSP One

Introduction

Manual storage provisioning is often time-consuming and prone to error in enterprise backup environments. Multiple steps and complex procedures can result in misconfigurations or inconsistencies, especially when handled across large-scale or distributed storage systems.
By utilizing Ansible Playbooks, these manual tasks can be automated, improving configuration consistency and reducing operational effort.
This article introduces an Ansible Playbook designed to automate storage configuration tasks described in the official Storage Plug-in for Veeam Backup and Replication Implementation Guide.


Overall Implementation Workflow

The Implementation Guide describes the overall deployment workflow required to integrate Veeam Backup & Replication with Hitachi storage systems.

The Ansible Playbook introduced in this article automates the storage pre‑configuration phase, which prepares the storage environment before the Veeam plug‑in integration process begins.

image

Solution Architecture

The configuration of an enterprise backup environment with Veeam Backup & Replication and Hitachi storage typically follows procedures described in the official Implementation Guide.

This playbook focuses specifically on automating the storage configuration tasks required before the Veeam plug‑in can be used.

The playbook uses the Hitachi VSP One Block Storage Modules for Red Hat Ansible to interact with the storage system and automate configuration tasks.


Key Playbook Features

The playbook automates several storage configuration tasks required for Veeam Backup & Replication integration:

  • Create backup resource pools (DDP pools)
  • Configure host groups for Veeam proxy servers
  • Configure storage ports
  • Create resource groups for backup operations
  • Create user groups and user accounts for the Veeam plug‑in
Note: Remote copy and replication configuration steps are outside the scope of this playbook and must be performed separately if required.

Prerequisites

  • Environment satisfies all prerequisites as per the implementation guide.
  • Hitachi VSP One Block Storage Modules for Red Hat® Ansible® installed on the control node.
  • Ansible control node can reach the Hitachi VSP storage management endpoint.
  • Storage credentials and system details registered in ansible_vault_storage_var.yml.

System Diagram

System Diagram

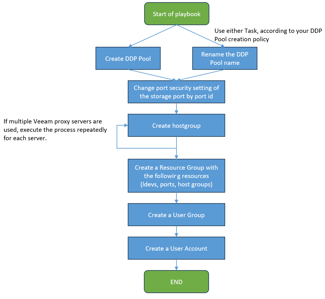
Ansible Task Workflow

This playbook executes multiple tasks sequentially. The specific tasks executed and the number of times certain tasks run may vary depending on the environment in use.

Ansible Task Workflow

How to Run

Execute the following command on Ansible node:
ansible-playbook storage_configurations_fc.yml

Note:
  • Set all required parameters as described in the YAML comments before execution.
  • The above is an example of running the playbook for a Fibre Channel (FC) environment.
    The playbook for an FC/iSCSI mixed environment can also be executed in the same way.

Example of running playbook (First task)

Playbook Example First Task

Example of running playbook (PLAY RECAP)

Playbook Example Recap

As the result, required settings on the target storage such as DDP Pool, Resource Group for Veeam Backup automatically created.

Example : Resource Group

Resource Group Example

Troubleshooting & Tips

  • Refer to the inline playbook comments for each mandatory parameter.
  • Double-check the Ansible module prerequisites and hardware environment settings.
  • Validate playbooks using ansible‑lint before execution.
    ansible-lint playbook.yml
  • Use --check mode to simulate changes without modifying the environment.
    ansible-playbook playbook.yml --check
  • Use --diff mode to review configuration differences before applying changes.
    ansible-playbook playbook.yml --diff

Typical Benefits

Automating storage configuration reduces manual effort and enables faster deployment of enterprise backup environments.

  • Reduced operational workload
  • Consistent storage configuration
  • Faster deployment of backup infrastructure

Conclusion

Automating storage provisioning using Ansible significantly simplifies the deployment process for Veeam environments while maintaining consistent configuration quality.


References

0 comments
49 views

Permalink